オンライン カジノ で 稼ぐルド自動運転「OGENTS/DRIVE™」の基本となるオンライン カジノ で 稼ぐルド三次元線形管理システムを開発
オンライン カジノ で 稼ぐルド自動化システム「大林インテリジェントオンライン カジノ で 稼ぐルド™(OGENTS™)」実現への取り組み
-
プレスリリース
株式会社大林組(本社:東京都港区、社長:蓮輪賢治)は、三次元モデルを活用することで、オンライン カジノ で 稼ぐルド機やセグメントリングの方向修正計画を的確に立案するオンライン カジノ で 稼ぐルド三次元線形管理システムを開発しました。
現在大林組では、オンライン カジノ で 稼ぐルド自動化システム「大林インテリジェントオンライン カジノ で 稼ぐルド(OGENTS:Obayashi Intelligent Shield)」の開発に取り組んでいます。今回開発したオンライン カジノ で 稼ぐルド三次元線形管理システムは、「OGENTS」の要素技術であるオンライン カジノ で 稼ぐルド自動運転「OGENTS/DRIVE(オージェンツ/ドライブ)」を構成する基本システムです。
オンライン カジノ で 稼ぐルド工法を用いたトンネル工事は、オンライン カジノ で 稼ぐルド機内の後方部で組み立てられたセグメントリングを反力にし、オンライン カジノ で 稼ぐルド機で地山を掘削しながらオンライン カジノ で 稼ぐルドジャッキを伸ばして進めます。日々の作業終了後には、オンライン カジノ で 稼ぐルド機とセグメントリングの位置や、トンネル設計中心線からのずれを測量により確認し、その結果をもとに、計画したオンライン カジノ で 稼ぐルド機とセグメントリングの方向修正をオペレーターに指示することで、オンライン カジノ で 稼ぐルドトンネルの線形を適正に管理しています(線形管理)。
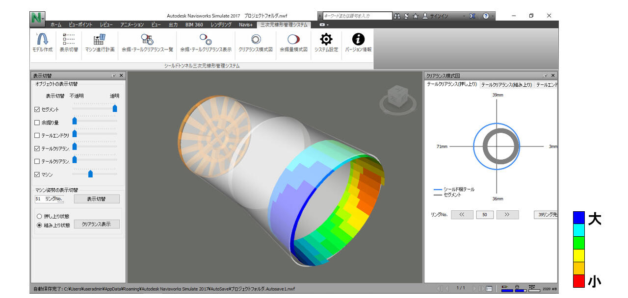
オンライン カジノ で 稼ぐルド機の方向を修正するには、オンライン カジノ で 稼ぐルド機を修正したい方向に大きく掘削して隙間を作ること(余掘り)が必要です。また、セグメントリングの方向を修正するには、オンライン カジノ で 稼ぐルド機とセグメントリングとの間にも適切な隙間(クリアランス)が必要です。そのため、オンライン カジノ で 稼ぐルドトンネルの線形を適正に管理するには方向修正計画の立案が非常に重要になりますが、従来の二次元による線形管理では、1リングごとに断面を抽出し、 余掘りやクリアランスが適正であることを確認していました。しかし、部分的な点データに基づいた修正計画のため、実際の掘削では余掘りやクリアランスが不足し、オンライン カジノ で 稼ぐルド機やセグメントリングに無理な力がかかってしまうことがありました。
今回大林組が開発したオンライン カジノ で 稼ぐルド三次元線形管理システムは、三次元モデルにより、余掘り量やクリアランスの大小を色別し、立体的に表示するシステムです。方向修正を計画するうえで重要な要素である余掘り量やクリアランスを的確に把握することで、計画の妥当性を判断でき、品質の一層の向上が図れます。
オンライン カジノ で 稼ぐルド三次元線形管理システムの特長は以下のとおりです。
正確な方向修正計画の立案に要する時間を短縮
従来は、表計算ソフトや作図ソフトを使用して、余掘り量やクリアランスを二次元で算出していました。本システムでは、三次元モデル化したオンライン カジノ で 稼ぐルド機とセグメントリングからこれらの数値を自動で算出し、表示します。これにより、従来、立体的に把握できなかった余掘り量やクリアランスを一目瞭然に確認できることに加え、算出作業も省略できることから、方向修正計画の立案に要する時間を30%短縮します。
アシスト機能により方向修正計画を最適化
オンライン カジノ で 稼ぐルド機やセグメントリングの方向修正計画の妥当性をチェックするアシスト機能を備えたことで、経験の少ない技術者でも余掘りやクリアランスを適正に確保した方向修正計画を立案できるようになりました。この修正計画に基づく指示により、経験の少ないオペレーターでもオンライン カジノ で 稼ぐルド機やセグメントリングに無理な力をかけることなく最適な状態での掘進が可能となります。
オンライン カジノ で 稼ぐルドトンネルの品質を確保
適正な線形管理により、余掘りされていない方向へのオンライン カジノ で 稼ぐルド機の方向修正や、オンライン カジノ で 稼ぐルド機とセグメントリングとの接触を防止します。オンライン カジノ で 稼ぐルド機やセグメントリングに無理な力をかけることなく掘削できるため、施工中や竣工後の漏水やひび割れ発生のリスクを低減し、トンネルの品質を守ります。
今後、大林組は本システムをオンライン カジノ で 稼ぐルド自動測量「OGENTS/SURVEY™(オージェンツ/サーベイ)(※1)」と連携させ、測量結果をもとにした修正計画の立案、指示、オンライン カジノ で 稼ぐルド機の運転操作までの一連の作業を自動化したシステム「オンライン カジノ で 稼ぐルド自動運転(OGENTS/DRIVE)」の開発を進めていきます。さらに、オンライン カジノ で 稼ぐルド工事に関わるその他の自動化システムを実現、統合し、総合的なオンライン カジノ で 稼ぐルド自動化システム「大林インテリジェントオンライン カジノ で 稼ぐルド(OGENTS)」の早期実現に努め、安全性と生産性を高めながら高品質なオンライン カジノ で 稼ぐルドトンネルの提供をめざします。
- ※1 OGENTS/SURVEY(オージェンツ/サーベイ) 大林組と株式会社演算工房が開発したオンライン カジノ で 稼ぐルド坑内自動測量システム
以上
この件に関するお問い合わせ先
大林組 コーポレート・コミュニケーション室広報第一課
お問い合わせフォーム
プレスリリースに記載している情報は、発表時のものです。
